Chrislolks 112L m. 36L sump (Update s. 3)

Forum for Akvarier 101 -> 250 Liter
Brugeravatar
chrislolk
Rev haj
Rev haj
Reactions: 0
Indlæg: 1063
Tilmeldt: søn 16. jan 2011 17:52
14
Postnummer: 5750 Ringe
Saltvand siden?: 2011
Geografisk sted: Ringe

Re: Chrislolks 112L begynder akvarie (Update! Nu med LED)

#31

Indlæg af chrislolk »

Super. Så er jeg ikke den eneste der har den ide. Var bare lidt nervøs for om LED'erne kunne finde på at smelte det, men som du siger udsender LED ikke meget varme nedad med lyset!
Med venlig hilsen
Christopher Lolk Andersen
wondersurfer
Rev haj
Rev haj
Reactions: 0
Indlæg: 4182
Tilmeldt: lør 18. dec 2004 17:05
20
Postnummer: 4200 Slagelse
Saltvand siden?: 2005
Geografisk sted: SØNDERUP VED SLAGELSE

Re: Chrislolks 112L begynder akvarie (Update! Nu med LED)

#32

Indlæg af wondersurfer »

ser godt ud

jeg syntes du mangler en bølgebryder så ik vandet skvulper over
288 LTR GEISS- NYOS ZEN COMPACT CONE 250-3X50W MAXSPECT MAZZARA-4X6055+ TUNZE MULTICONTROLLER 7096
BOYU L200 KØLER
Brugeravatar
chrislolk
Rev haj
Rev haj
Reactions: 0
Indlæg: 1063
Tilmeldt: søn 16. jan 2011 17:52
14
Postnummer: 5750 Ringe
Saltvand siden?: 2011
Geografisk sted: Ringe

Re: Chrislolks 112L begynder akvarie (Update! Nu med LED)

#33

Indlæg af chrislolk »

Takker.

Du er ikke den første der forslår en bølgebryder, så det kan godt være jeg skal overveje det en ekstra gang! Kan man købe nogle færdiglavede til at sætte på kanten?? Det ville jo være lettest!
Med venlig hilsen
Christopher Lolk Andersen
Brugeravatar
Steffenhn
Rev Rokke
Rev Rokke
Reactions: 0
Indlæg: 850
Tilmeldt: tors 3. sep 2009 10:15
16
Postnummer: 5230 Odense M
Saltvand siden?: 2009
Geografisk sted: Fyn, Odense

Re: Chrislolks 112L begynder akvarie (Update! Nu med LED)

#34

Indlæg af Steffenhn »

chrislolk skrev:Takker.

Du er ikke den første der forslår en bølgebryder, så det kan godt være jeg skal overveje det en ekstra gang! Kan man købe nogle færdiglavede til at sætte på kanten?? Det ville jo være lettest!
Jeg kører også uden bølgebryder, jeg har ikke nogle problemer. Så gad vide om det er et "must" ?
Første forsøg: 140L Cube: link
Andet forsøg: 288L Shallow reef: link
Nuværende akvarie: 206L Shallow reef: link
Brugeravatar
chrislolk
Rev haj
Rev haj
Reactions: 0
Indlæg: 1063
Tilmeldt: søn 16. jan 2011 17:52
14
Postnummer: 5750 Ringe
Saltvand siden?: 2011
Geografisk sted: Ringe

Re: Chrislolks 112L begynder akvarie (Update! Nu med LED)

#35

Indlæg af chrislolk »

Tror det ville være meget godt at have. Hvis ikke for at undgå, at vandet skvulper over, så for at undgå at saltet vandre. Det oplever jeg i hvert fald!
Med venlig hilsen
Christopher Lolk Andersen
Brugeravatar
chrislolk
Rev haj
Rev haj
Reactions: 0
Indlæg: 1063
Tilmeldt: søn 16. jan 2011 17:52
14
Postnummer: 5750 Ringe
Saltvand siden?: 2011
Geografisk sted: Ringe

Re: Chrislolks 112L begynder akvarie (Update! Nu med LED)

#36

Indlæg af chrislolk »

Har lige fået lidt testsæt ind af døren og har testet mit vand for første gang efter akvariet har kørt i halvanden måned.

PH: 8.3
dKH: 12.2-12.5
NH4: <0.25 (Skalaen går ikke længere ned)
NO3: 0
NO4: 0
PO4: 0

KH er meget høj, men vi har også meget hårdt vand her i Odense og jeg bruger hanevand. Lavede 10% vandskift i lørdags. Måske er det derfor jeg har så høj KH? Skal jeg bare regne med den falder lige så stille? Har ingen fisk eller koraller i.

Ellers er det vel ret fine målinger, ikk?
Med venlig hilsen
Christopher Lolk Andersen
Brugeravatar
amddurin
Rev haj
Rev haj
Reactions: 0
Indlæg: 3639
Tilmeldt: ons 21. jan 2009 21:45
16
Postnummer: 4700 Næstved
Saltvand siden?: 2009
Geografisk sted: Næstved
Kontakt:

Re: Chrislolks 112L begynder akvarie (Update! Nu med LED)

#37

Indlæg af amddurin »

Min KH falder stille og roligt, hvis jeg ikke dagligt tilsætter bikarbonat (Tvekulsurt) - så den burde falde, men SVJV gør det ikke noget at den er på 12... - normalt er 9-11 KH...


:beer:
"Alle veje fører til Rom, men for meget Rom føre ingen vegne" René Durin 2014
Geiss V2.0: http://kortlink.dk/em62
(Gl. Tråd: http://www.kortlink.dk/bcc2)
Brugeravatar
chrislolk
Rev haj
Rev haj
Reactions: 0
Indlæg: 1063
Tilmeldt: søn 16. jan 2011 17:52
14
Postnummer: 5750 Ringe
Saltvand siden?: 2011
Geografisk sted: Ringe

Re: Chrislolks 112L begynder akvarie (Update! Nu med LED)

#38

Indlæg af chrislolk »

Jeg regnede heller ikke med det gjorde det helt store, at KH lå over det anbefalede. Men godt at høre, at den falder med tiden. Så er jeg fri for at gøre noget :K
Med venlig hilsen
Christopher Lolk Andersen
Brugeravatar
mark23
Dværg kejser
Dværg kejser
Reactions: 0
Indlæg: 142
Tilmeldt: tirs 18. maj 2010 07:41
15
Postnummer: 8700 Horsens
Saltvand siden?: 2010

Re: Chrislolks 112L begynder akvarie (Update! Nu med LED)

#39

Indlæg af mark23 »

hvilken maling har du brugt til din baggrund ?
[center]En rigtig brandmand kan ikke leve uden saltvand.[/center]

[center]http://saltvandsforum.dk/viewtopic.php?f=5&t=43084[/center]

[center]http://www.youtube.com/watch?v=eM25gSMzN5o[/center]
Brugeravatar
chrislolk
Rev haj
Rev haj
Reactions: 0
Indlæg: 1063
Tilmeldt: søn 16. jan 2011 17:52
14
Postnummer: 5750 Ringe
Saltvand siden?: 2011
Geografisk sted: Ringe

Re: Chrislolks 112L begynder akvarie (Update! Nu med LED)

#40

Indlæg af chrislolk »

Det er ikke maling, men blåt selvklæbende folie købt i Bauhaus til 49,- for 2 meter. Har faktisk fortrudt, at jeg ikke malede den i stedet, da folien er ret svær at få det at sidde ordentligt så man ikke ser luftbobler. Man kan ikke se det på billederne, men det er ret nemt at se når man sidder foran og kigger ind.
Med venlig hilsen
Christopher Lolk Andersen
Brugeravatar
mark23
Dværg kejser
Dværg kejser
Reactions: 0
Indlæg: 142
Tilmeldt: tirs 18. maj 2010 07:41
15
Postnummer: 8700 Horsens
Saltvand siden?: 2010

Re: Chrislolks 112L begynder akvarie (Update! Nu med LED)

#41

Indlæg af mark23 »

okay, så det skal monteres ligesom solfilm i en bil eller hvad ? for så ville det være en fin løsning for mig. men ja det kræver lige et håndelæg for sådan noget. ser da ellers fint ud
[center]En rigtig brandmand kan ikke leve uden saltvand.[/center]

[center]http://saltvandsforum.dk/viewtopic.php?f=5&t=43084[/center]

[center]http://www.youtube.com/watch?v=eM25gSMzN5o[/center]
Brugeravatar
chrislolk
Rev haj
Rev haj
Reactions: 0
Indlæg: 1063
Tilmeldt: søn 16. jan 2011 17:52
14
Postnummer: 5750 Ringe
Saltvand siden?: 2011
Geografisk sted: Ringe

Re: Chrislolks 112L begynder akvarie (Update! Nu med LED)

#42

Indlæg af chrislolk »

Ja, præcis samme fremgangsmåde som solfilm. Købte mit akvarium brugt, så der var snavs osv. på ruden da jeg satte det på og det kan ses, da filmen ikke klæber ordentligt ind til glasset de steder.
Med venlig hilsen
Christopher Lolk Andersen
Brugeravatar
Stig Jest
Rev Papegøje fisk
Rev Papegøje fisk
Reactions: 3
Indlæg: 991
Tilmeldt: tirs 25. maj 2010 14:30
15
Postnummer: 3480 Fredensborg
Saltvand siden?: 1991

Re: Chrislolks 112L begynder akvarie m. 36L sump

#43

Indlæg af Stig Jest »

Hej Cristopher.

Jeg kan forstå, at du roder med noget Arduino styring til dit lys.
Kan du ikke fortælle lidt om dine planer med det.
Jeg går selv og grubler over hvad jeg skal styre mit LED lys med.
Har kikket på Arduino men skal så sætte mig ind i programmering.
Desuden er mine Meanwell drivere 0-10V styrede.
Kan ikke finde ud af om Arduino kan klare jobbet.

Mvh. Stig
Brugeravatar
amddurin
Rev haj
Rev haj
Reactions: 0
Indlæg: 3639
Tilmeldt: ons 21. jan 2009 21:45
16
Postnummer: 4700 Næstved
Saltvand siden?: 2009
Geografisk sted: Næstved
Kontakt:

Re: Chrislolks 112L begynder akvarie m. 36L sump

#44

Indlæg af amddurin »

Jeg har tænkt den tanke at når Akvastabil's Sunrise styre lys via 0-10V, kan den vel osse styre DIM på en Driver (Eller flere.)
Den kan så kun denne ene ting, nemlig sol op og sol ned, så man skal selv justerer de forskellige farver til man syntes at de er som man vil have dem, og derfor kan en sunrise heller ikke skrue ned for hvidt lys først og give en blå skumringszone inden lyser slukker helt ned, som man ellers kan med en GHL el. lign. akvarie computer - men til sol op/ned er det en billig løsning i forhold til en akvarie computer...

:beer:
"Alle veje fører til Rom, men for meget Rom føre ingen vegne" René Durin 2014
Geiss V2.0: http://kortlink.dk/em62
(Gl. Tråd: http://www.kortlink.dk/bcc2)
Brugeravatar
chrislolk
Rev haj
Rev haj
Reactions: 0
Indlæg: 1063
Tilmeldt: søn 16. jan 2011 17:52
14
Postnummer: 5750 Ringe
Saltvand siden?: 2011
Geografisk sted: Ringe

Re: Chrislolks 112L begynder akvarie m. 36L sump

#45

Indlæg af chrislolk »

Stig Jest skrev:Hej Cristopher.

Jeg kan forstå, at du roder med noget Arduino styring til dit lys.
Kan du ikke fortælle lidt om dine planer med det.
Jeg går selv og grubler over hvad jeg skal styre mit LED lys med.
Har kikket på Arduino men skal så sætte mig ind i programmering.
Desuden er mine Meanwell drivere 0-10V styrede.
Kan ikke finde ud af om Arduino kan klare jobbet.

Mvh. Stig
Hej Stig

Det er rigtigt, jeg roder lidt med Arduinostyring af mit lys. Planen med det er, at det skal kunne styre solopgang/solnedgang og indstilling af LED-intensitet (0-99%). Har købt et RTC (real time clock) modul til at holde styr med tiden, også selvom strømmen går. Desuden er der bygget et 20x4 linjes display ind i lampen og fire knapper. På den måde kan jeg nemt ændre tidspunkter for solopgang og solnedgang, samt indstille lysstyrken - når jeg har lyst!

Status nu er, at programmet er kodet færdigt. Display, knapper og RTC modul er sat ind og virker perfekt. Det eneste jeg mangler er at få fat i fire logic level mosfets, som arduinoen kan PWMe direkte. Så skulle det faktisk gerne virke (forhåbentligt :pray: ).

Du kan sagtens bruge en Arduino til at styre jeres Meanwell drivere, bare ikke direkte. Arduinoen kan kun levere 5V på dens outputben - som du selv skriver, skal driverne bruge 10V. Derfor skal du bruge PWM signalet, som Arduinoen kan generere, til at styre en transistor, som en 10V forsyning er sat til. Ved at ændre PWM-signalets duty-cycle (simple funktion i arduinoen) kan du styre spændingen, som 10V forsyningen leverer til Meanwell driveren, og derved ændre lysstyrken!
Har godt nok ikke lige undersøgt det, man jeg er ret sikker på, det kan gøres sådan!
Med venlig hilsen
Christopher Lolk Andersen
Brugeravatar
Stig Jest
Rev Papegøje fisk
Rev Papegøje fisk
Reactions: 3
Indlæg: 991
Tilmeldt: tirs 25. maj 2010 14:30
15
Postnummer: 3480 Fredensborg
Saltvand siden?: 1991

Re: Chrislolks 112L begynder akvarie m. 36L sump

#46

Indlæg af Stig Jest »

Hej Christopher

Det lyder som noget jeg skal kopiere.

Alternativet kunne være at skifte driverne ud, med nogle der kan styres direkte af PWM.
Mvh. Stig
Brugeravatar
chrislolk
Rev haj
Rev haj
Reactions: 0
Indlæg: 1063
Tilmeldt: søn 16. jan 2011 17:52
14
Postnummer: 5750 Ringe
Saltvand siden?: 2011
Geografisk sted: Ringe

Re: Chrislolks 112L begynder akvarie m. 36L sump

#47

Indlæg af chrislolk »

Stig Jest skrev: Alternativet kunne være at skifte driverne ud, med nogle der kan styres direkte af PWM.
Mvh. Stig
Ved ikke om man kan få nogle, der kan styres af PWM-signaler (Altså har PWM input). Synes nu heller ikke der er grund til at skifte driverne. Mine drivere er ikke nogle specielle, bare nogle billige fra Hong Kong :sneaky2:

Alle forsyninger kan i princippet reguleres direkte via et PWM-signal og en MOSFET (eller transistor for den sags skyld). Men da jeres Meanwell drivere har en dedikeret DIM indgang, synes jeg, det ville være smartest at benytte denne. Det burde ikke være så svært.

Jeg kan godt prøve at tegne et diagram, hvis det har interesse.
Med venlig hilsen
Christopher Lolk Andersen
Brugeravatar
Stig Jest
Rev Papegøje fisk
Rev Papegøje fisk
Reactions: 3
Indlæg: 991
Tilmeldt: tirs 25. maj 2010 14:30
15
Postnummer: 3480 Fredensborg
Saltvand siden?: 1991

Re: Chrislolks 112L begynder akvarie m. 36L sump

#48

Indlæg af Stig Jest »

chrislolk skrev:
Stig Jest skrev: Alternativet kunne være at skifte driverne ud, med nogle der kan styres direkte af PWM.
Mvh. Stig
Ved ikke om man kan få nogle, der kan styres af PWM-signaler (Altså har PWM input). Synes nu heller ikke der er grund til at skifte driverne. Mine drivere er ikke nogle specielle, bare nogle billige fra Hong Kong :sneaky2:

Alle forsyninger kan i princippet reguleres direkte via et PWM-signal og en MOSFET (eller transistor for den sags skyld). Men da jeres Meanwell drivere har en dedikeret DIM indgang, synes jeg, det ville være smartest at benytte denne. Det burde ikke være så svært.

Jeg kan godt prøve at tegne et diagram, hvis det har interesse.
Det vil jeg være meget interesseret i :y

Mvh. Stig
Brugeravatar
chrislolk
Rev haj
Rev haj
Reactions: 0
Indlæg: 1063
Tilmeldt: søn 16. jan 2011 17:52
14
Postnummer: 5750 Ringe
Saltvand siden?: 2011
Geografisk sted: Ringe

Re: Chrislolks 112L begynder akvarie m. 36L sump

#49

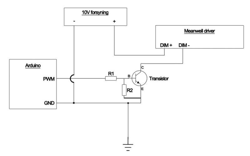
Indlæg af chrislolk »

Stig Jest skrev: Det vil jeg være meget interesseret i :y

Mvh. Stig
Her er mit bud på, hvordan man kunne lave arduinostyring af meanwell driverne. Tror det vil virke, men design af diagrammer er ikke min stærke side, så det kan være Nolan, eller en anden med elektronik viden, skal indover!
meanwell_arduino.jpg
Værdien på R2 skal bare være 1k eller 10k - det er ikke så vigtigt. R1-værdien skal beregnes lidt, så man opnår den korrekte strømforstærkning (hfe). Vil tro ~10k vil være passende (Alt efter hvilken transistor der benyttes)!
Med venlig hilsen
Christopher Lolk Andersen
Brugeravatar
Stig Jest
Rev Papegøje fisk
Rev Papegøje fisk
Reactions: 3
Indlæg: 991
Tilmeldt: tirs 25. maj 2010 14:30
15
Postnummer: 3480 Fredensborg
Saltvand siden?: 1991

Re: Chrislolks 112L begynder akvarie m. 36L sump

#50

Indlæg af Stig Jest »

Hej Christopher

Tak for diagrammet.
Det ser jo ret simpelt ud.
Skal den jordes?
Hvor køber jeg arduino, RTC og display?
For det skal da prøves af.

Mvh. Stig
Brugeravatar
classie
Foxface
Foxface
Reactions: 0
Indlæg: 338
Tilmeldt: tirs 1. sep 2009 11:02
16
Postnummer: 5672 Broby
Saltvand siden?: 2010

Re: Chrislolks 112L begynder akvarie (Update! Nu med LED)

#51

Indlæg af classie »

chrislolk skrev:Lige nu er der ikke noget der beskytter dem. Tænker stadig på løsninger. Muligvis et stykke transparent A4 papir til overhead projektorer er godt nok, ved det ikke selv endnu, men jeg bliver nød til at finde på noget, tvivler stærk på de kan tåle det i længden. Er totalt åbent for forslag!
Hvad med en transparent akrylplade, som beskytter hele den øverste del af lampen og ikke kun selve dioden. Hvis blæserne kræver luft nedefra kan du evt. bore små huller i pladen helt ude i enden hvor de sidder.
Brugeravatar
chrislolk
Rev haj
Rev haj
Reactions: 0
Indlæg: 1063
Tilmeldt: søn 16. jan 2011 17:52
14
Postnummer: 5750 Ringe
Saltvand siden?: 2011
Geografisk sted: Ringe

Re: Chrislolks 112L begynder akvarie m. 36L sump

#52

Indlæg af chrislolk »

Stig Jest skrev:Hej Christopher

Tak for diagrammet.
Det ser jo ret simpelt ud.
Skal den jordes?
Hvor køber jeg arduino, RTC og display?
For det skal da prøves af.

Mvh. Stig
Ja, Arduinoen skal have fælles stel med 10V forsyningen. PWM signalet kræver stel for at virke, så alle stelforbindelser (GND) er koblet samme (ikke - fra meanwell driveren til LED'erne). På arduinoen er der er par GND-porte som skal bruges til dette.

Arduinoen kan købes mange steder. Jeg har købt den hos electrozone.dk. http://www.electrozone.dk/microcontrollers/9950
RTC og display er købt på ebay.co.uk

RTC: http://www.ebay.co.uk/itm/DS1307-RTC-Mo ... 27bc0a8b23
Display: http://www.ebay.co.uk/itm/2004-20x4-Cha ... 415b231208

Desuden skal du nok bruge lidt knapper, ledninger osv.

http://www.ebay.co.uk/itm/70-Wire-Jumpe ... 56417a6cff

http://www.ebay.co.uk/itm/Mini-Breadboa ... 45fa1f8c4f

http://www.ebay.co.uk/itm/New-10-X-Tact ... 4cf744864c

Electrozone.dk har vist også nogle kits, som indeholder meget af overstående ting!

Held og lykke med det. Du skriver bare, hvis du har spørgsmål - så vil jeg gerne hjælpe, hvis jeg kan!
Med venlig hilsen
Christopher Lolk Andersen
Brugeravatar
chrislolk
Rev haj
Rev haj
Reactions: 0
Indlæg: 1063
Tilmeldt: søn 16. jan 2011 17:52
14
Postnummer: 5750 Ringe
Saltvand siden?: 2011
Geografisk sted: Ringe

Re: Chrislolks 112L begynder akvarie (Update! Nu med LED)

#53

Indlæg af chrislolk »

classie skrev:
chrislolk skrev:Lige nu er der ikke noget der beskytter dem. Tænker stadig på løsninger. Muligvis et stykke transparent A4 papir til overhead projektorer er godt nok, ved det ikke selv endnu, men jeg bliver nød til at finde på noget, tvivler stærk på de kan tåle det i længden. Er totalt åbent for forslag!
Hvad med en transparent akrylplade, som beskytter hele den øverste del af lampen og ikke kun selve dioden. Hvis blæserne kræver luft nedefra kan du evt. bore små huller i pladen helt ude i enden hvor de sidder.
Tak for inputtet, men billedet af lampen er gammelt (eller 3-4 måneder) har allerede lavet en anden, og kraftige, lampe, hvor jeg netop har brugt transparent akryl som beskyttelse. Ser lige om jeg ikke kan få lavet en opdatering i aften!
Med venlig hilsen
Christopher Lolk Andersen
Brugeravatar
amddurin
Rev haj
Rev haj
Reactions: 0
Indlæg: 3639
Tilmeldt: ons 21. jan 2009 21:45
16
Postnummer: 4700 Næstved
Saltvand siden?: 2009
Geografisk sted: Næstved
Kontakt:

Re: Chrislolks 112L begynder akvarie m. 36L sump

#54

Indlæg af amddurin »

Meanwell Driveren der hedder "P" i steder for "D" til sidst i navnet er til PMW styring... :beer:
"Alle veje fører til Rom, men for meget Rom føre ingen vegne" René Durin 2014
Geiss V2.0: http://kortlink.dk/em62
(Gl. Tråd: http://www.kortlink.dk/bcc2)
Brugeravatar
chrislolk
Rev haj
Rev haj
Reactions: 0
Indlæg: 1063
Tilmeldt: søn 16. jan 2011 17:52
14
Postnummer: 5750 Ringe
Saltvand siden?: 2011
Geografisk sted: Ringe

Re: Chrislolks 112L begynder akvarie m. 36L sump

#55

Indlæg af chrislolk »

amddurin skrev:Meanwell Driveren der hedder "P" i steder for "D" til sidst i navnet er til PMW styring... :beer:
Super. De kan nok bruges direkte med Arduinoen. Man skal dog stadig lige sætte sig ind i, om PWM-signalet skal være 0-5V, 0-10V eller andet. Desuden skal man også lige vide, hvilken frekvens PWM signalet skal have for, at Meanwell driverne kan bruge det. Arduinoens PWM frekvens kan vist nok ændres - har bare ikke undersøgt hvordan!
Med venlig hilsen
Christopher Lolk Andersen
Brugeravatar
chrislolk
Rev haj
Rev haj
Reactions: 0
Indlæg: 1063
Tilmeldt: søn 16. jan 2011 17:52
14
Postnummer: 5750 Ringe
Saltvand siden?: 2011
Geografisk sted: Ringe

Re: Chrislolks 112L m. 36L sump (Update s. 2)

#56

Indlæg af chrislolk »

Tid til en lille update...

Har fået en opblomstring af brunalger igen efter at have starte sumpen op med hanevand. Håber mine nyindkøbte snegle (de andre døde!!??) tager sig af det!
Der er også kommet lidt koraller til - mest SPS. Desværre har alt den rykken rundt og næsten daglige slukken for pumperne osv. taget lidt af deres farver. Håber de kommer igen.

Har også lavet en ny lampe med display og knapper indbygget, så jeg kan bygge min arduino ind i den og få den til at styre solopgang og solgang samt lysstyrke. Mangler bare lige det sidste for at få det til at virke!

Tilsætter MG og CA manuelt en gang om ugen og er lige begyndt med Grotech A, B, C og Vitamino. Desuden tilsættes 0.9ml VSV dagligt, hvilket er nok til, at fosfat og nitrat ikke er målbart.

Af dyr er der kun mine 2 Amphiprion ocellaris og en dannebrogsreje - og nåja, også mine 3 eremitter og 5 snegle.
Har besluttet at fiskebestanden yderligere skal bestå af en Neocirrhitus armatus, en Centropyge loriculus (eller Centropyge bispinosus) samt en Pseudocheilinus hexataenia. Er dog lidt i tvivl om, i hvilken rækkefølge fiske skal introduceres. Forslag modtages gerne!!
Og så skal jeg også have en partner til min reje. Det er bare ikke så let her på Fyn. Saltvand Fyn er ved at lukke og jeg nægter at købe levende hos Fyns akvariecentrum indtil de får lidt mere styr på deres saltvandsafdeling. Så nærmeste forhandler med fisk og invertebrater er i Esbjerg - lige langt nok væk!

Nu skal det bare have ro, så algerne kan forsvinde og farverne komme tilbage!
Lampen
Lampen
IMG_3886.JPG
Nedløb og sikkerhedsrør
Nedløb og sikkerhedsrør
Sumpen med et lille kært refugium
Sumpen med et lille kært refugium
FTS
FTS
Med venlig hilsen
Christopher Lolk Andersen
Brugeravatar
Stig Jest
Rev Papegøje fisk
Rev Papegøje fisk
Reactions: 3
Indlæg: 991
Tilmeldt: tirs 25. maj 2010 14:30
15
Postnummer: 3480 Fredensborg
Saltvand siden?: 1991

Re: Chrislolks 112L m. 36L sump (Update s. 2)

#57

Indlæg af Stig Jest »

Hej Christopher

Så er der bestilt stumper til lampestyring.

Du vil nok høre fra mig igen.

Tak for hjælpen indtil videre

Mvh. Stig
Brugeravatar
amddurin
Rev haj
Rev haj
Reactions: 0
Indlæg: 3639
Tilmeldt: ons 21. jan 2009 21:45
16
Postnummer: 4700 Næstved
Saltvand siden?: 2009
Geografisk sted: Næstved
Kontakt:

Re: Chrislolks 112L begynder akvarie m. 36L sump

#58

Indlæg af amddurin »

chrislolk skrev:
amddurin skrev:Meanwell Driveren der hedder "P" i steder for "D" til sidst i navnet er til PMW styring... :beer:
Super. De kan nok bruges direkte med Arduinoen. Man skal dog stadig lige sætte sig ind i, om PWM-signalet skal være 0-5V, 0-10V eller andet. Desuden skal man også lige vide, hvilken frekvens PWM signalet skal have for, at Meanwell driverne kan bruge det. Arduinoens PWM frekvens kan vist nok ændres - har bare ikke undersøgt hvordan!
På Rapidled.com står der følgende under "Drivers" / "60-48P" / "Detailed Description" = Fully programmable with PWM controllers (Arduino software, Reef Angel,etc)
- Så den skulle være go´ nok...

:beer:
"Alle veje fører til Rom, men for meget Rom føre ingen vegne" René Durin 2014
Geiss V2.0: http://kortlink.dk/em62
(Gl. Tråd: http://www.kortlink.dk/bcc2)
Brugeravatar
Stig Jest
Rev Papegøje fisk
Rev Papegøje fisk
Reactions: 3
Indlæg: 991
Tilmeldt: tirs 25. maj 2010 14:30
15
Postnummer: 3480 Fredensborg
Saltvand siden?: 1991

Re: Chrislolks 112L begynder akvarie m. 36L sump

#59

Indlæg af Stig Jest »

chrislolk skrev:
Stig Jest skrev: Det vil jeg være meget interesseret i :y

Mvh. Stig
Her er mit bud på, hvordan man kunne lave arduinostyring af meanwell driverne. Tror det vil virke, men design af diagrammer er ikke min stærke side, så det kan være Nolan, eller en anden med elektronik viden, skal indover!
Den vedhæftede fil meanwell_arduino.jpg er ikke længere tilgængelig
Værdien på R2 skal bare være 1k eller 10k - det er ikke så vigtigt. R1-værdien skal beregnes lidt, så man opnår den korrekte strømforstærkning (hfe). Vil tro ~10k vil være passende (Alt efter hvilken transistor der benyttes)!
Hej Christopher

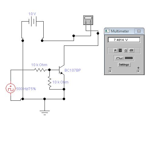
Prøvede dit diagram i Electronic Workbench.
Det ser ud til at virke:
Arduino test.JPG
Arduino test 2.JPG
Mvh. Stig
Brugeravatar
chrislolk
Rev haj
Rev haj
Reactions: 0
Indlæg: 1063
Tilmeldt: søn 16. jan 2011 17:52
14
Postnummer: 5750 Ringe
Saltvand siden?: 2011
Geografisk sted: Ringe

Re: Chrislolks 112L begynder akvarie m. 36L sump

#60

Indlæg af chrislolk »

Stig Jest skrev: Hej Christopher

Prøvede dit diagram i Electronic Workbench.
Det ser ud til at virke:
Arduino test.JPG
Arduino test 2.JPG
Mvh. Stig
Hej Stig

Det lyder godt. Så er jeg vist ikke helt gal på den :wink:

Glæder mig til at se, om du får det til at virke irl!
Med venlig hilsen
Christopher Lolk Andersen
Besvar

Tilbage til "Akvarier 101 -> 250 Liter"